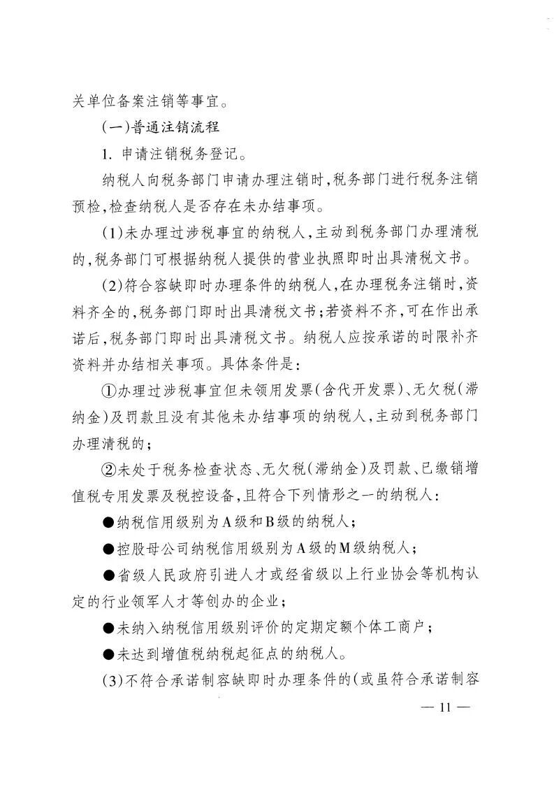
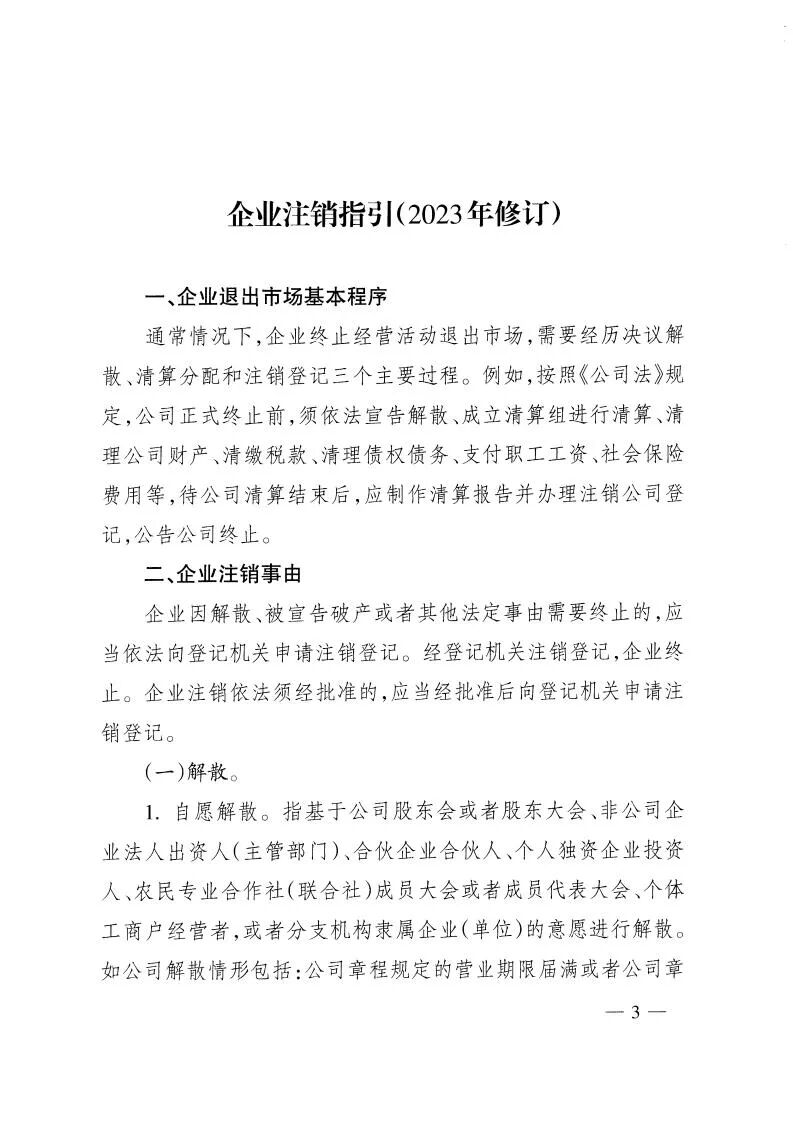
首页 >新闻资讯 >国家政策 > ​市场监管总局 海关总署 税务总局关于发布《企业注销指引(2023年修订)》的公告

​市场监管总局 海关总署 税务总局关于发布《企业注销指引(2023年修订)》的公告

Time:2024-03-11

市场监管总局 海关总署 税务总局

关于发布《企业注销指引(2023年修订)》的公告

2023年第58号

为进一步落实国务院完善企业(含农民专业合作社、个体工商户,下同)退出制度的工作要求,为企业依法退出市场提供操作性更强的行政指导,市场监管总局、海关总署、税务总局依据《中华人民共和国公司法》《市场主体登记管理条例》等法律法规的规定,对《企业注销指引(2021年修订)》进行了修订,现予以公告。

市场监管总局

海关总署

税务总局

2023年12月21日

附件下载:企业注销指引(2023年修订)

浙江兴合会计师事务所有限公司

2024311

==================

浙江兴合会计师事务所官方微信,每周为您奉上时事政策、政策解读、经典案例、财务和税法相关知识等资讯。

联系电话:0571-87169350 

官网:http://www.xinghecpa.com


0571-87169350

2921943478

浙江兴合会计师事务所有限公司

地址:杭州市下城区绍兴路161号野风现代中心北楼1001室

电话:0571-87169350

传真:0571-85173019

Q Q:2921943478

邮编:310009

电子邮件:web@xinghecpa.com

Copyright @ 2015-2017 Xinghecpa.com All Rights Reserved. 版权所有:浙江兴合会计师事务所有限公司 网站备案号:浙ICP备17023030号-1   技术支持 开创网络